南康区召开金融助力老旧工业园区改造专项银企对接会
来源:
作者:
阅读量:23
日期:2025-10-16 09:34

为聚焦解决南康区老旧工业园区改造企业“融资难、融资贵”问题,为老旧工业园区的现代化改造提供资金保障,7月11日,南康区召开赣州金融日暨金融助力老旧工业园区改造专项银企对接会。区委常委、区政府常务副区长李成胜出席会议并讲话,区政府副区长周魁主持。区金融服务中心、唐江镇、太窝镇、镜坝镇、龙回镇、东山街道、区工投公司有关负责同志,各老旧工业园区改造专班成员,区内4家银行,31家老旧工业园区改造企业共计50余人参会。

图片
图片
图片
图片



签约仪式


图片

会上,中国银行、工商银行、赣州银行、浙商银行4家银行分别介绍了助力老旧工业园区改造金融产品;中国银行、赣州银行分别与江西木昌家具、江西木制艺家具举行了银企签约,涉及项目2个金额910万元




图片
图片
图片


图片
图片

向左滑动查看更多

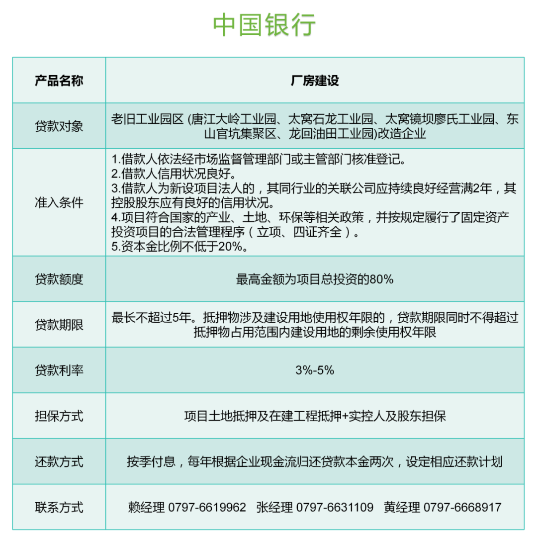
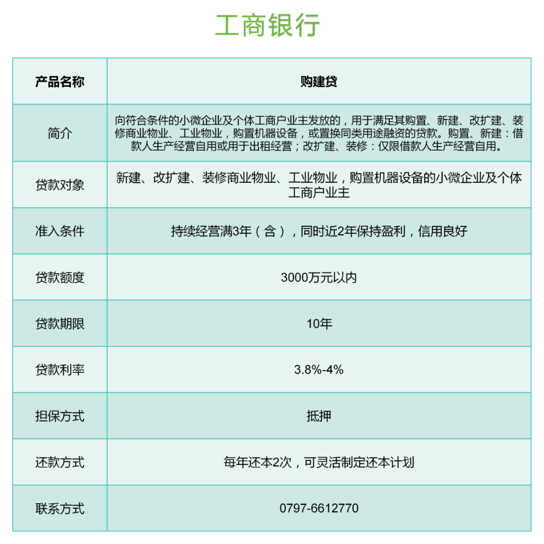
据了解,会前还发放了《南康区金融支持老旧工业园区改造产品汇编手册》,涉及最具特色的4家银行6个金融产品;并向银行推荐了29家有融资需求的企业名单。

图片
图片
图片

会议强调一是要提高站位,高度重视,全力推进老旧园区改造。老旧工业园区改造是我区经济转型升级的重要抓手,是推动家具产业高质量发展的必然要求。有关乡镇(街道)要主动作为,积极组织好企业与金融机构对接;各金融机构要精准对接企业需求,创新服务模式,为企业量身定制融资方案,切实降低融资成本,扫除后顾之忧。要强化服务,协同发力,奋力打造最优营商环境。政府有关部门要当好“服务员”。专班要加快工作进度,简化工作流程,协调解决土地、产权等历史遗留问题,为银企合作铺平道路。银行要当好“贴心人”。各金融机构要主动下沉服务,深入对接老旧工业园区改造企业,对优质企业给予更多的利率优惠和额度倾斜。企业要练好“内功”。各位企业家要坚定发展信心,诚信经营、规范管理,提升自身硬实力。三是要压实责任,确保实效,形成长效合作机制。各专班要以此次签约为契机,用好“整体授信、抱团贷款”的政策,推动企业加快改造进度。要继续梳理企业需求清单。区金融服务中心要协调区内金融机构做好对接服务。



供稿:区金融服务中心